您好!
请登录
|
免费注册
网站导航
如何注册
忘记密码
修改账户信息?
环保联盟网首页
会员中心
客服热线:029-88855575
环保联盟网
热门分类
污水处理
废气处理
固废处理
监测设备
噪音控制
首页
招中标
资讯
商城
团购
公司
品牌
任务大厅
当前位置:
首页
»
招中标
»
中标信息
» 正文
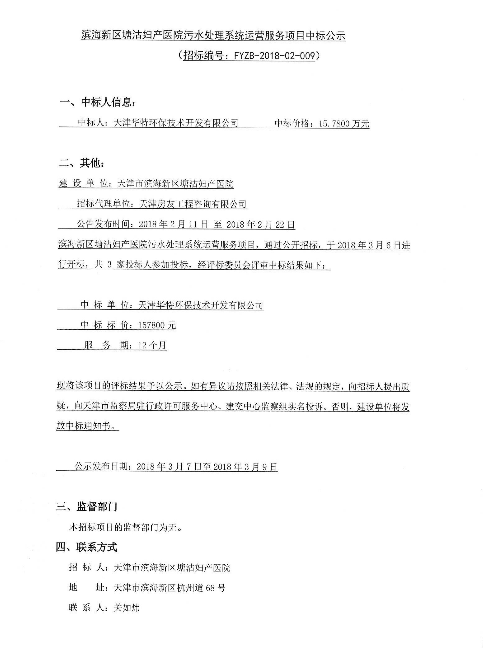
天津市滨海新区塘沽妇产医院污水处理系统运营服务项目中标公示
发布日期:2025-12-05 20:38
环保联盟
浏览次数:
126
内容摘要:滨海新区塘沽妇产医院污水处理系统运营服务项目中标公示
滨海新区塘沽妇产医院污水处理系统运营服务项目中标公示
原文标题:
天津市滨海新区塘沽妇产医院污水处理系统运营服务项目中标公示
下一篇:
河南省开封市兰考县堌阳镇生活垃圾处理设施车辆采购项目中标公示
上一篇:
广东省广州市南沙区黄阁镇人民政府农村生活污水处理设施运行维护管养服务公告
[
招中标搜索
] [
加入收藏
] [
告诉好友
] [
打印本文
] [
关闭窗口
]
同类招中标
• 长春市乐山镇污水处理厂项目土建及安装施工工程
• 集贤县中医医院污水处理系统及外网工程施工中标
• 新安县五头镇人民政府关于五头镇老街污水处理工
• 长白朝鲜族自治县污水处理厂升级改造工程监理中
• 中国铁路昆明局集团有限公司昆明生活段关于水处
• 北方污水处理有限公司增加总磷、总氮在线监测仪
• ( 编号:B3206210336000060002001 ) [新]海安市
• 如皋市富港污水处理厂尾水排口迁扩建工程项目中
• [新系统]【中标公示比选公示】黔西南州安龙县污
• 龙羊峡水电站主厂房新建污水处理设施设备采购及
推荐图文
推荐招中标
河北省环保科(石家庄以岭本部)询比价公告
江苏省大唐南京环保沙发、办公椅询价采购成交结果公告
江苏省第2次大唐南京环保防滑脚垫询价采购成交结果公告
广东省深圳市综合环保新能源发电及智能微网供配电项目监理中标结果公示
山东省临清市环保局空气质量及环境执法网格化监管系统建设采购项目成交公告
中国五冶集团有限公司西河基地环保设施采购中标公告
四川省成都市节能环保产城单元标准化厂房项目勘察-设计-施工总承包中标公示
北京市中国石油集团安全环保技术研究院2018年实验耗材、化学药剂、低值耐用品集中采购项目中标结果公告
河南省郑州市关于中信重工伊滨区节能环保2#厂房TBM产业项目起重机采购及安装成交结果公示
河北省石家庄市西柏坡高速公路竣工验收环保咨询项目(二次)中标公告
点击排行